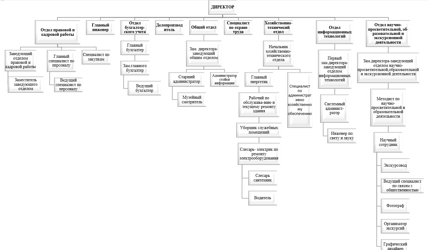
Структура организации и руководство
Илия Александрович Гомзяк

Окончил ФГАОУ ВО «Северо-Кавказский федеральный университет» по специальности «Строительство» и направлениям «Строительство», «Организация работы с молодежью» в магистратуре. На данный момент получает магистерскую степень в Российской академии народного хозяйства и государственной службы при Президенте РФ по направлению «Муниципальное и региональное управление».
Курировал масштабные проекты на Ставрополье. Был исполнительным директором Всероссийского фестиваля-конкурса «Солдатский конверт», руководителем фестивалей «Школьная весна Ставрополья» и «Студенческая весна Ставрополья».
Трудился заместителем руководителя «Союза молодежи Ставрополья». Являлся членом Молодежного парламента при Думе и Молодежного Правительства Ставропольского края.
Работал в Москве в технологической корпорации VK и в команде Президентской платформы «Россия - страна возможностей».
С 1 июля 2024 года по настоящее время – директор музейно-выставочного комплекса «Моя страна. Моя история».
Тел: 8(8652) 55 12 25
E-mail: myhistorystav@yandex.ru
заведующий отделом научно-просветительной, образовательной и экскурсионной деятельности
Елизавета Михайловна Марченко
Тел: 8 (8652) 55 12 09 (доб 13)
E-mail: myhistorystav@yandex.ru
заведующий общим отделом
Роман Владимирович Черевков

Окончил Санкт-Петербургский военный институт внутренних войск МВД РФ (Военная ордена Жукова академия войск национальной гвардии Российской Федерации) по специальности: юрист, командир мотострелковых подразделений. Служил в подразделениях МВД России.
В рамках программы развития участников специальной военной операции «Время героев» успешно прошел обучение по программе «Эффективное управление в системе публичной власти». Занимал должности: начальника отдела закупок и реализации продукции, начальника личной охраны, советника генерального директора по безопасности, заместителя генерального директора по безопасности предприятий региона.
В 2022 году с началом СВО в составе подразделений спецназа «Ахмат» добровольцем отправился в зону боевых действий.
Ветеран боевых действий. Член Всероссийской общественной организации «Боевое братство».
Тел: 8 (8652) 55 12 09 (доб 19)
E-mail: myhistorystav@yandex.ru
ЯНА НИКОЛАЕВНА СКРИПНИК

Образование: высшее, филологический факультет Пятигорского государственного педагогического института иностранных языков, специальность «Русский язык, литература и иностранный язык (английский)», диплом с отличием.
Ученая степень, ученое звание: кандидат филологических наук, доцент.
Административная работа: На протяжении 19 лет преподавательской деятельности занималась административной работой: 17 лет являлась заведующей кафедрой русского языка СГПИ (1998-2016), 2 года – руководителем лаборатории развития региональной системы образования СКИРО ПК и ПРО (2016-2018).
С 2020 г. по настоящее время заведующий филиалом ГБУК СК «Музейно-выставочный комплекс «Моя страна. Моя история» в г. Пятигорске.
Тел.: 8 (8793) 36-40-71
E-mail: myhistory.ptg@mail.ru
Музейно-выставочный комплекс "Моя страна. Моя история" в г. Ставрополе https://stavropol.myhistorypark.ru/
Музейно-выставочный комплекс "Моя страна. Моя история" в г. Пятигорске https://pyatigorsk.myhistorypark.ru/